
炒股就看金麒麟分析师研报,权威,专业,及时,全面,助您挖掘潜力主题机会!
【相关阅读】中国移动与中国石油,互相划转股份
两大央企交叉持股!移动划转股份给中石油,这步棋藏深意!
中国移动与中国石油集团交叉持股 深化AI与能源数字化战略协同
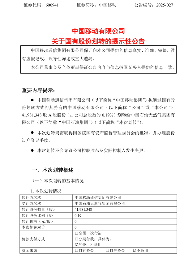
中国移动11月3日晚发布公告称,中国移动通信集团有限公司(简称“中国移动集团”)拟通过国有股份划转方式将其持有的中国移动有限公司(简称“中国移动”或“公司”)4198.13万股A股股份(占公司总股数的0.19%)划转给中国石油天然气集团有限公司(简称“中国石油集团”)。
公告显示,本次划转对价为0元。
图片来源:公司公告
本次划转后,中国移动集团持有中国移动的股份比例将由69.05%降至68.85%。中国石油集团本次划转前未持有中国移动股份,划转后将直接持有中国移动4198.13万股A股股份,约占公司已发行股份总数的0.19%。
中国移动表示,本次划转不会对公司正常生产经营活动构成重大影响,不会导致本公司控股股东及实际控制人发生变更。
图片来源:公司公告
公告显示,本次股权划转是为进一步加强中国移动集团与中国石油集团的战略协同,促进双方在信息技术、智慧能源等领域共谋合作发展,释放数实融合新潜能。
值得一提的是,中国石油今年9月2日晚曾发布公告称,中国石油集团拟通过国有股份划转方式将其持有的中国石油5.41亿股A股股份划转给中国移动集团。划转完成后,中国石油集团对中国石油的持股比例由82.46%降至82.17%,中国移动集团则通过与附属公司的持股联动,合计持股比例从0.10%升至0.39%。
中国石油当时在公告中称,本次转让是为进一步深化中国石油集团与中国移动集团的战略合作,拓宽合作领域,优化公司股权结构,实现优势互补、合作双赢、共同发展。
能源央企与通信央企在股权上交叉持股,背后是战略层面和业务层面的“跨界协同”。
中国移动与中国石油曾在2024年1月签署战略合作协议。双方将共同推动新一代信息技术与能源产业的深度融合,在基础通信服务、企业数字化转型、5G创新应用、国际业务、市场营销、金融资本业务等方向开展全面合作,促进产业融合创新,共谋合作发展契机。
2025年5月,双方的战略合作进一步加深。中国移动助力中国石油发布3000亿参数“昆仑”大模型。中国移动总经理何飚出席发布会时表示,中国移动作为中国石油“昆仑”大模型项目的总集成方,组建了14个专项工作组,全力保障项目高质量交付。
海量资讯、精准解读,尽在新浪财经APP
责任编辑:宋雅芳
Powered by 足球外围app下载网址 @2013-2022 RSS地图 HTML地图